从“缺血管少免疫”到“全真模拟”! Sci Adv:PDMS微孔平台构建含血管+小胶质细胞的视网膜类器官,破解眼病研究困局
时间:2025-10-20
从“缺血管少免疫”到“全真模拟”! Sci Adv:PDMS微孔平台构建含血管+小胶质细胞的视网膜类器官,破解眼病研究困局
来源:100医药网 2025-10-20 09:28
研究用V型底部聚二甲基硅氧烷微孔平台共培养血管与视网膜类器官,成功生成含血管、小胶质细胞且具内血-视网膜屏障特征的模型,为视网膜血管病研究和临床应用铺路。视网膜疾病是全球致盲的主要 凶手 ,想摸清它的发病规律、开发有效疗法,就得有个能还原人体真实状态的体外模型。传统视网膜类器官缺了网络和小胶质细胞这两个关键组件,根本没法模拟体内视网膜的复杂微环境,研究深度和转化效率都受着限制。
好在最近Sci Adv上刊登了一项新研究Generation of vascularized retinal organoids containing microglia based on a PDMS microwell platform用PDMS微孔平台巧妙解决了这个瓶颈,造出了更贴近生理状态的血管化视网膜类器官。
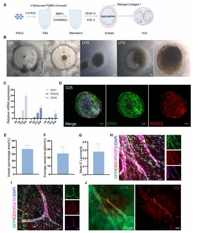
研究团队先从血管类器官入手,改良分化方案后成功生成,还靠V型底部PDMS微孔平台大幅降低了类器官大小的异质性 这对后续实验的重复性至关重要。这些血管类器官不只是 样子像 ,功能也很到位:不仅表达CD31、PDGF 等血管核心基因,还形成了内皮细胞、周细胞加基底膜的完整血管网络,甚至能高效摄取低密度,完全具备生理活性。
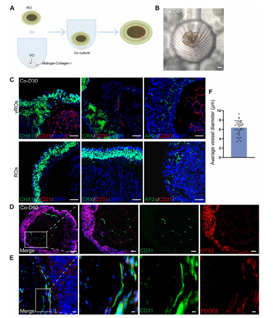
图1. 血管类器官的生成与表征
有了合格的血管类器官,团队接着把培养60天的视网膜类器官,和培养5天的血管类器官在PDMS微孔平台里共培养。30到60天后,血管化视网膜类器官的中心就出现了CD31阳性的管状血管结构,这些血管还被周细胞包裹着,直径和人类视网膜毛细血管的典型范围完全匹配。更惊喜的是,长期培养到180天,这个模型依然能同时维持血管结构和视杆细胞、视锥细胞等视网膜关键细胞类型,而且血管的分布模式和体内人类视网膜深层毛细血管的特征高度相似。
图2. 早期共培养血管化视网膜类器官的表征
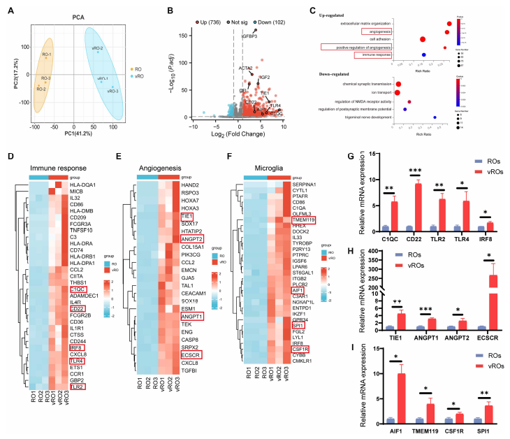
转录组分析给出了更深入的答案:和传统视网膜类器官比,血管化版本里有736个基因上调、102个基因下调,上调的基因集中富集在血管生成、应答等关键生物学过程。实时荧光定量PCR进一步验证,免疫反应相关基因(比如C1QC、TLR2)、血管生成相关基因(比如TIE1、ANGPT2)还有小胶质细胞标志物基因(比如AIF1、TMEM119),在血管化视网膜类器官里的表达都显著升高,这说明模型的血管化过程和免疫应答是紧密关联的。
图3. 血管化视网膜类器官的转录组特征
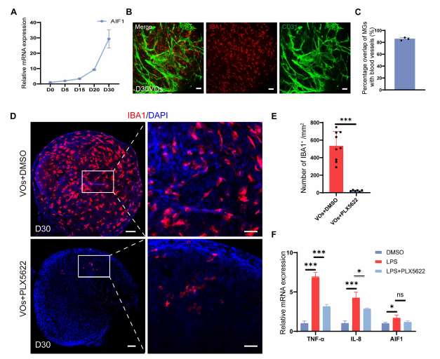
研究还意外发现,生成的血管类器官里天然就含有小胶质细胞 这些细胞呈变形虫形态,主要分布在血管周围,和体内视网膜中小胶质细胞的定位规律一模一样。为了确认这些小胶质细胞的功能,团队用CSF1R抑制剂PLX5622处理,结果大部分小胶质细胞都被清除了;再用脂多糖刺激,肿瘤因子 、白细胞介素8等炎症因子的表达明显上调,证明这些小胶质细胞能正常响应炎症信号。更关键的是,当血管类器官和视网膜类器官融合后,小胶质细胞会主动迁移并整合到视网膜类器官中,而且通过GFP标记证实,这些小胶质细胞主要来源于血管类器官。经脂多糖刺激后,血管化视网膜类器官里促炎因子和抗炎因子的表达都显著上调,说明整个模型具备完整的免疫活性。
图4. 血管类器官中小胶质细胞的表征
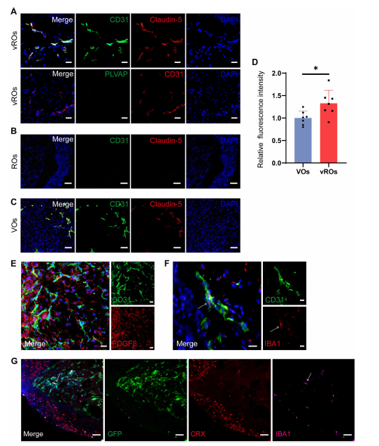
最贴近临床价值的是,这个血管化视网膜类器官还具备了内血-视网膜屏障的核心特征:它表达紧密连接蛋白claudin-5,却不表达内皮窗孔标志物PLVAP 这正是体内内血-视网膜屏障的典型分子特征。同时,血管结构周围有周细胞和小胶质细胞共同包裹,形成了类似神经血管单元的结构,进一步证明模型在结构上已经高度贴近体内视网膜的生理状态。
图5. 血管化视网膜类器官具有类似内血-视网膜屏障的结构特征
这项研究最核心的价值,在于首次把功能性血管网络、具备免疫应答能力的小胶质细胞,还有内血-视网膜屏障这三个关键要素整合到同一个视网膜类器官模型里,彻底解决了传统模型的核心缺陷。对科研人员来说,这不仅是研究视网膜血管发育、神经血管相互作用的精准工具,还为视网膜病变等视网膜的病理机制研究、药物筛选提供了更贴近临床的平台;长远来看,也为视网膜移植治疗的研究开辟了新路径。随着技术的进一步优化,这个模型大概率会加速相关疾病和治疗方案的研发,最终为千万视网膜疾病患者带来新的希望。(100yiyao.com)
参考文献:
Chen H, Liang Y, Sun X, et al. Generation of vascularized retinal organoids containing microglia based on a PDMS microwell platform.Sci Adv. 2025;11(41):eady6410. doi:10.1126/sciadv.ady6410
版权声明 本网站所有注明“来源:100医药网”或“来源:bioon”的文字、图片和音视频资料,版权均属于100医药网网站所有。非经授权,任何媒体、网站或个人不得转载,否则将追究法律责任。取得书面授权转载时,须注明“来源:100医药网”。其它来源的文章系转载文章,本网所有转载文章系出于传递更多信息之目的,转载内容不代表本站立场。不希望被转载的媒体或个人可与我们联系,我们将立即进行删除处理。 87%用户都在用100医药网APP 随时阅读、评论、分享交流 请扫描二维码下载->