突破脊髓调控性行为传统认知!Nat Commun:腰脊髓甘丙肽阳性神经元调控雄性小鼠交配与射精的核心机制

时间:2025-10-09

突破脊髓调控性行为传统认知!Nat Commun:腰脊髓甘丙肽阳性神经元调控雄性小鼠交配与射精的核心机制

来源:100医药网 2025-10-09 15:52

本研究发现雄性小鼠腰脊髓甘丙肽阳性神经元可整合生殖器感觉信号并连接球海绵体肌运动神经元,调控射精、性唤起及交配行为,颠覆了脊髓仅控射精反射的传统观点。

对于雄性哺乳动物的性行为,传统认知长期认为大脑是 核心调控者 ,主导性唤起与交配过程的协调,而脊髓仅作为 被动执行者 ,单纯负责射精这一后天形成的反射行为。但这一分工模式是否绝对?近日,发表在Nat Commun的一项研究A galanin-positive population of lumbar spinal cord neurons modulates sexual arousal and copulatory behavior in male mice,以雄性小鼠为模型,深入解析了脊髓在性行为调控中的作用,颠覆了这一传统认知。

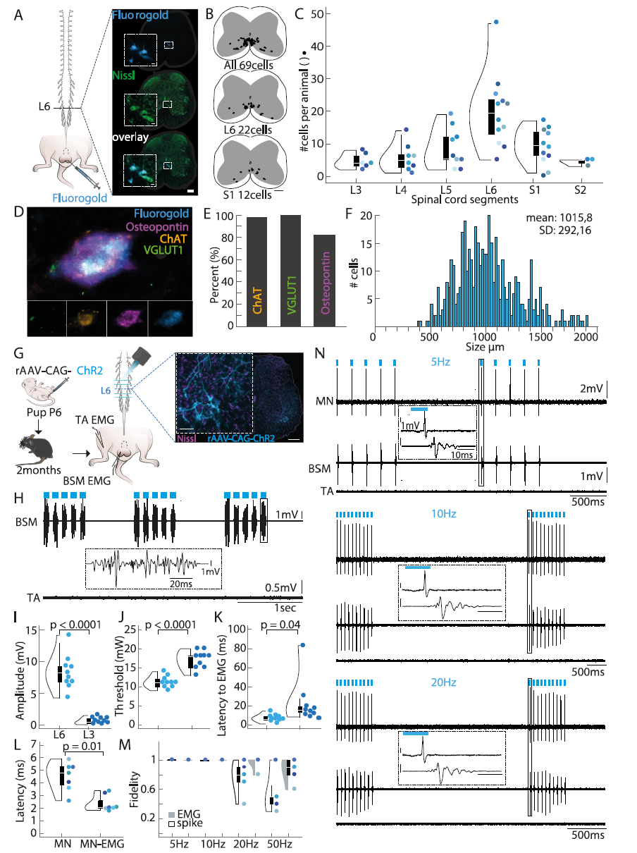
研究团队首先聚焦于小鼠精子排出过程中的关键结构 球海绵体肌(BSM),通过逆行示踪技术(荧光金注射)定位其对应的神经元(BSM-MNs)。结果显示,BSM-MNs主要分布在腰段3(L3)至骶段2(S2)脊髓的腹角背内侧区域,其中L6和S1段密度最高;这些神经元为典型的 神经元,表达胆碱乙酰转移酶(ChAT)、骨桥蛋白等标志物,且能接收来自生殖器的感觉输入(表现为囊泡谷氨酸转运体1阳性突触末梢分布)。光遗传特异性激活BSM-MNs后,可诱导BSM产生肌电活动,并引发类似自然射精的盆底运动。

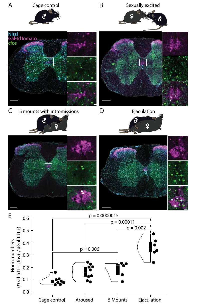
图1:球海绵体肌运动神经元(BSM-MNs)的解剖学和功能学特征

为进一步明确BSM-MNs的神经调控网络,研究通过伪狂犬病毒追踪发现,腰段2/3(L2/L3)脊髓中央管周围的甘丙肽阳性(Gal+)中间神经元是其重要突触前伙伴。利用Gal-Cre工具鼠结合突触标记技术(突触素-GFP),证实Gal+神经元的轴突末梢可直接包裹BSM-MNs的胞体,且体外膜片钳实验表明,两者间存在谷氨酸能介导的单突触连接 光激活Gal+神经元轴突可诱发BSM-MNs产生兴奋性突触后电位,阻断NMDA和AMPA受体后该反应消失。

图2:BSM-MNs接收来自腰脊髓甘丙肽阳性(Gal+)神经元的直接输入

随后的感觉输入实验显示,BSM-MNs与Gal+神经元均能接收来自阴茎的感觉信号:对阴茎施加气流刺激时,两者所在区域的局部场电位反应显著强于腿部刺激;且在脊髓化小鼠中,阴茎刺激诱导的BSM活动幅度和持续时间均显著高于正常小鼠,提示大脑对脊髓性调控回路存在下行抑制作用。

电刺激和光遗传实验进一步验证了Gal+神经元的功能:电刺激L2/L3段Gal+神经元富集区域,可在脊髓化小鼠中诱导BSM活动,但重复刺激会导致反应幅度和持续时间下降;小鼠的性状态也会影响该反应 有5次阴道插入动作的小鼠反应最强,射精后小鼠反应则显著减弱。光遗传特异性激活Gal+神经元同样能诱发BSM活动,且单细朐记录显示Gal+神经元兴奋后可快速触发BSM-MNs激活,反应保真度在10Hz刺激下保持稳定。

图3:电刺激含Gal+神经元的腰脊髓区域可在麻醉状态下诱导BSM活动

为明确Gal+神经元在自然性行为中的作用,研究检测了即时早期基因cFos的表达:与单独饲养的小鼠相比,接触雌性但无插入、完成5次插入及射精的小鼠,其L2/L3段Gal+神经元中cFos阳性率逐渐升高,且射精组活性最高,提示Gal+神经元活性随性兴奋程度增加而增强。

图4:腰段Gal+神经元在性行为中活性逐渐增强

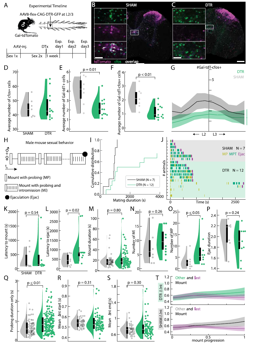
基因消融实验则进一步证实了Gal+神经元的必要性:通过白喉毒素特异性消融Gal+神经元后,雄性小鼠的射精潜伏期显著延长,交配模式改变(无插入的试探性爬跨次数增加),但勃起功能和插入后的thrusting动作不受影响,表明Gal+神经元不仅调控射精,还参与交配序列的协调。

图5:腰段Gal+神经元基因消融破坏雄性小鼠交配行为

综上,这项研究打破了 脊髓仅控制射精反射 的传统认知,首次揭示腰脊髓Gal+神经元是雄性小鼠性行为调控的关键节点 它既能整合生殖器感觉信号,又能连接效应器运动神经元,进而调控性唤起、交配过程及射精。这一发现不仅完善了性行为神经调控的网络模型,也为未来解析男性性(如射精障碍、性唤起异常)的神经机制、开发针对性干预手段提供了新的靶点和理论依据。(100yiyao.com)

参考文献:

Lenschow C, Mendes ARP, Ferreira L, et al. A galanin-positive population of lumbar spinal cord neurons modulates sexual arousal and copulatory behavior in male mice.Nat Commun. 2025;16(1):8282. Published 2025 Sep 23. doi:10.1038/s41467-025-63877-2

版权声明 本网站所有注明“来源:100医药网”或“来源:bioon”的文字、图片和音视频资料,版权均属于100医药网网站所有。非经授权,任何媒体、网站或个人不得转载,否则将追究法律责任。取得书面授权转载时,须注明“来源:100医药网”。其它来源的文章系转载文章,本网所有转载文章系出于传递更多信息之目的,转载内容不代表本站立场。不希望被转载的媒体或个人可与我们联系,我们将立即进行删除处理。

87%用户都在用100医药网APP 随时阅读、评论、分享交流 请扫描二维码下载->

100医药网 www.100yiyao.net
版权所有 © 2019-2020 Design by Dongyan